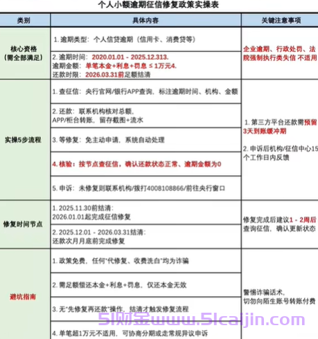
征信修复的政策已经出台,2026 年 3 月 31 号前补上所有欠款。2020 年 1 月 1 号到 2025 年 12 月 31 号,单笔 1 万元以内逾期记录将在 2026 年 1 月 1 号起自动隐藏,不限机构的次数和贷款业务的类型,无需操作也无需费用。

2026 年 1 月 - 3 月之间结清的次月征信不再显示,已经结清的可以通过手机银行 APP,如建行 APP 搜索查询个人征信授权中国人民银行征信中心官网或银行征信自助查询机查询,自主查看不算贷款刷新次数。
这一政策对于个体而言能让受到疫情的逾期的诚信者告别信用伤疤,重新获得贷款创业融资的机会。对于金融机构可助力回收逾期贷款,改善资产质量,促进普惠金融发展,扩大信贷发放规模。对社会层面能释放消费者潜力和创业活力,刺激内需,促进经济良性循环。
版权声明:除非特别标注,否则均为本站原创文章,转载时请以链接形式注明文章出处。
还木有评论哦,快来抢沙发吧~